office@timnadapuram.in
+91 4962083868
Run by Tha-leemul Islam Committee Nadapuram
ABOUT US
About the college
Financial Informations
College Demo
About the college
Mandatory Disclosure
Mission
Vision
Core Values
Logo
Financial Informations
B.Ed. Fee Structure
ADMINISTRATION
Administration
STAFFS
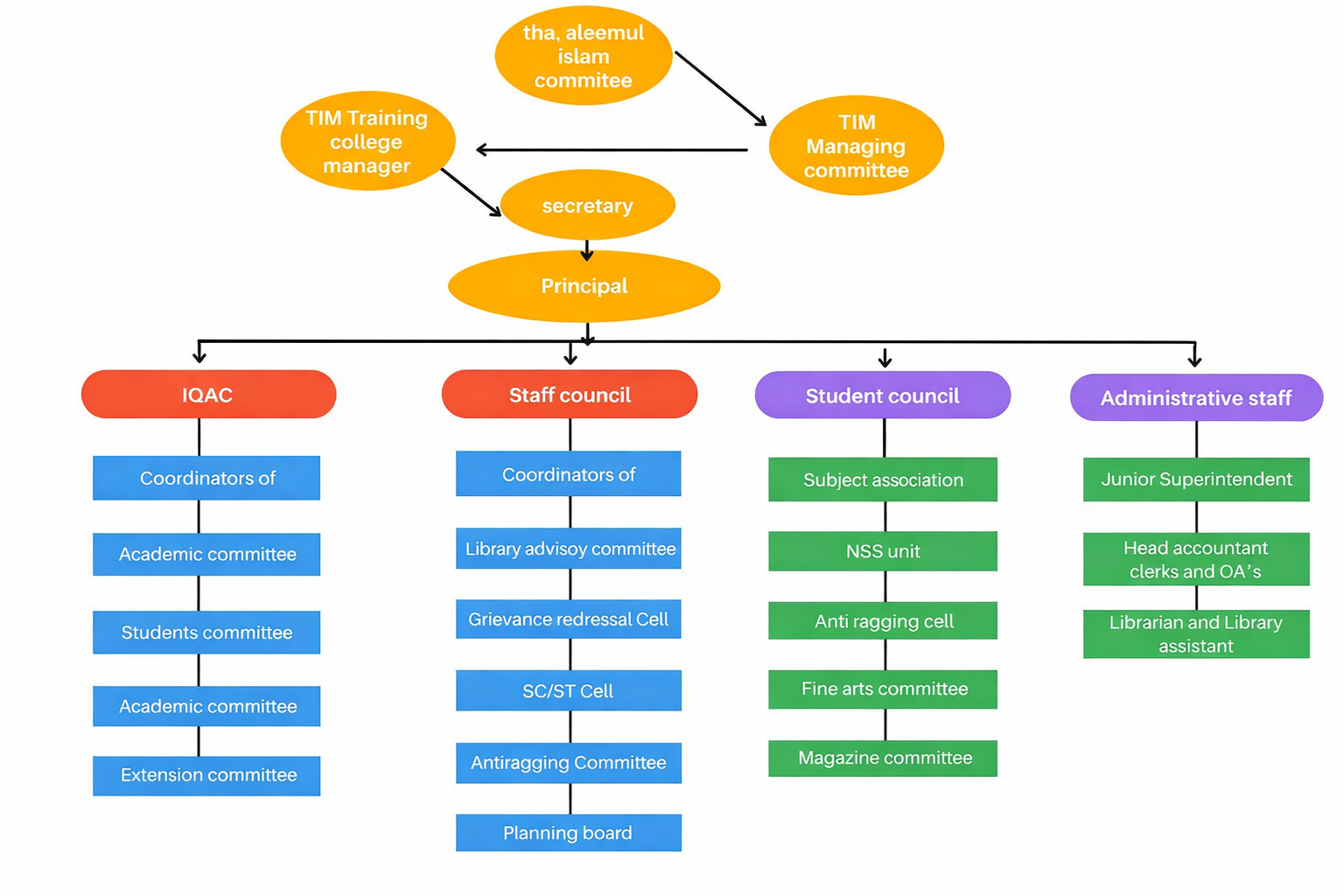
Organogram
Administration
Rules and Regulations
STAFFS
Teaching Staff
Non Teaching Staff
Co-Curricular Staff
Organogram
Introduction
General Organogram
English
Mathematics
Physical Science
Social Science
PROGRAMME
U.G PROGRAMME
Raw
U.G PROGRAMME
B Ed. Course
Programme Objectives
Programme Outcome (PO'S)
ACADEMIC
Academic
Research
EXAMINATION
Digital Notes
Students Attendance
Academic
Academic Committees
Curriculum
College hand book
Community Living Camp
Research
The Research Ecosystem
EXAMINATION
University Examinations
Internal Marks
Digital Notes
Faculties
Students Attendance
Biometric Data
ADMISSION
Admission
Admission
Admission procedure
Students List
ACTIVITIES
Activities
CREATIVE CORNER
Activities
Curricular and Co-curricular
Spiritual Ecosystem
CREATIVE CORNER
Students
College Magazine
STUDENT SUPPORT
Statutory Committee
Associations & Clubs
E-RESOURCE HUB
Statutory Committee
Grievance Redressal cell
Anti Ragging Cell
Womens'cell
Anti-Narcotic Cell
Associations & Clubs
Literary Club
Mathematics Club
Nature Club
Science Club
Social Science Club
Reader's Club
Health and Sports Club
Media and Movie Club
Green Club
Tourism Club
E-RESOURCE HUB
Digital Repositories
IQAC
IQAC
institutional development plan
TESTING FOR COLLEGE
hameedt
Home
About us
Menu
About the college
About the college
Mandatory Disclosure
Mission
Vision
Core Values
Logo
Financial Informations
Financial Informations
B.Ed. Fee Structure
College Demo
Administration
Menu
Administration
Administration
Rules and Regulations
STAFFS
STAFFS
Teaching Staff
Non Teaching Staff
Co-Curricular Staff
Organogram
Organogram
Introduction
General Organogram
English
Mathematics
Physical Science
Social Science
Programme
Menu
U.G PROGRAMME
U.G PROGRAMME
B Ed. Course
Programme Objectives
Programme Outcome (PO'S)
Raw
Academic
Menu
Academic
Academic
Academic Committees
Curriculum
College hand book
Community Living Camp
Research
Research
The Research Ecosystem
EXAMINATION
EXAMINATION
University Examinations
Internal Marks
Digital Notes
Digital Notes
Faculties
Students Attendance
Students Attendance
Biometric Data
Admission
Menu
Admission
Admission
Admission procedure
Students List
Activities
Menu
Activities
Activities
Curricular and Co-curricular
Spiritual Ecosystem
CREATIVE CORNER
CREATIVE CORNER
Students
College Magazine
Student Support
Menu
Statutory Committee
Statutory Committee
Grievance Redressal cell
Anti Ragging Cell
Womens'cell
Anti-Narcotic Cell
Associations & Clubs
Associations & Clubs
Literary Club
Mathematics Club
Nature Club
Science Club
Social Science Club
Reader's Club
Health and Sports Club
Media and Movie Club
Green Club
Tourism Club
E-RESOURCE HUB
E-RESOURCE HUB
Digital Repositories
IQAC
Menu
IQAC
institutional development plan
TESTING FOR COLLEGE
hameedt
More Links
History
Privacy Policy
General Organogram
.